THE UNJOURNAL

Visual Guide to Our Processes & Theory of Change

All SVG files: ToC Full | ToC Main | Workflow Simple | Workflow Full | Journal | Priority
PNG themes: See individual diagram sections below for themed downloads

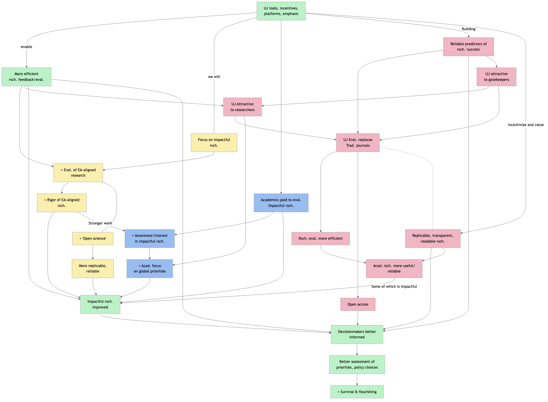
Theory of Change (Full)

Our complete theory of change showing how The Unjournal's tools, incentives, and platforms lead to better research evaluation, improved impactful research, better-informed decision makers, and ultimately positive outcomes for global priorities.

flowchart TD classDef Direct fill:#faefaf,stroke:#b8a000 classDef Multi fill:#bdf2c9,stroke:#2d8a4e classDef Integrate fill:#99bdf0,stroke:#2563eb classDef Systemic fill:#f0b6c4,stroke:#be185d A0["UJ tools, incentives, platforms, emphasis"]:::Multi --enable--> A["More efficient rsch. feedback/eval."]:::Multi A0 --"we will"--- FocusEA["Focus on impactful rsch."]:::Direct --> EAR A --> EAR["+ evaluation of EA-aligned rsch."]:::Direct EAR --> EARig["+ Rigor of EA-aligned rsch."]:::Direct EARig --> A1["Impactful research improved"]:::Multi EAR --- OF["+ 'Open science'"]:::Direct --> EARO["More replicable, reliable"]:::Direct --> A1 A0 --> PayAcad["Academics paid to eval. impactful rsch."]:::Integrate --> AcadAware["+ Awareness/interest in impactful rsch."]:::Integrate --> D1["+ Acad. focus on global priorities"]:::Integrate PayAcad --> A1 EARig --"Stronger work"--> AcadAware A --> D["UJ Attractive to researchers"] A --> A1 A --> A2["Decisionmakers better informed"] A0 --"Building"--> B["Reliable predictors of rsch. 'success'"]:::Systemic --> B2["UJ-style Eval. replaces Trad. journals"]:::Systemic B --> A2 D:::Systemic --> B2 B1["UJ attractive to gatekeepers"]:::Systemic --> D D --> D1 --> A1 B --> B1 --> B2 B2 --> B3["Rsch. eval. more efficient"]:::Systemic B3 --> RSXreliable["Acad. rsch. more useful/reliable"]:::Systemic RSXreliable --"Some impactful"--> A1 B2 --> B4["Open access"]:::Systemic B4 --> A2 A1 --> A2:::Direct A0 --"Incentivize"--> B6["Readable formats"]:::Systemic --> A2:::Multi --> E1["Better policy choices"]:::Multi --> O["+ Survival & flourishing"]:::Multi B6 --> RSXreliable
Direct path (Yellow)
Multi-step outcomes (Green)
Academic integration (Blue)
Systemic change (Pink)

Main Paths (Simplified)

A simplified view focusing on the most direct path from Unjournal's activities to improved research and better-informed decision makers.

graph TD classDef Direct fill:#faefaf,stroke:#b8a000 classDef Multi fill:#bdf2c9,stroke:#2d8a4e classDef Integrate fill:#99bdf0,stroke:#2563eb A0["UJ tools, incentives, platforms"]:::Multi --"we will"--> FocusEA["Focus on impactful research"]:::Direct FocusEA --> EAR["+ Evaluation of EA-aligned research"]:::Direct EAR --> EARig["+ Rigor of EA-aligned research"]:::Direct EAR --- OF["+ Open science"]:::Direct --> EARO["More replicable, reliable"]:::Direct EARO --> A1["Impactful research improved"]:::Multi EARig --> A1 EARig --"Stronger work"--> AcadAware["+ Awareness in impactful research"]:::Integrate A0 --> PayAcad["Academics paid to evaluate"]:::Integrate --> AcadAware AcadAware --> D1["+ Academic focus on global priorities"]:::Integrate D1 --> A1 A1 --> A2["Decision makers better informed"]:::Direct A2 --> E1["Better assessment of priorities"]:::Multi E1 --> O["+ Survival & flourishing"]:::Multi

Evaluation Workflow (Simplified)

The core evaluation process: from research suggestion through prioritization, evaluation, author response, and publication with DOIs.

graph TD S["RESEARCH SUGGESTED, identified, or submitted"] S --> MP["UJ teams PRIORITIZE"] MP --> |Low vote| DP[Deprioritize] MP --> AA["Seek authors' permission/engagement"] AA --> |"'No' from junior authors"| DP AA --> EM["EVAL. MANAGER assigned, contacts EVALUATORS"] EM --> |5+ weeks| EVC["2-3 evaluators complete reports & ratings"] EVC --> |2+ weeks| ARE["Authors respond"] ARE -.->|EM considers| EMS["EM's summary"] EVC -.->|EM considers| EMS EMS --> UJO["UJ publishes output w/ DOIs"] ARE --> UJO EVC --> UJO style S fill:#e0f2fe,stroke:#0284c7 style UJO fill:#dcfce7,stroke:#16a34a style DP fill:#fef2f2,stroke:#dc2626

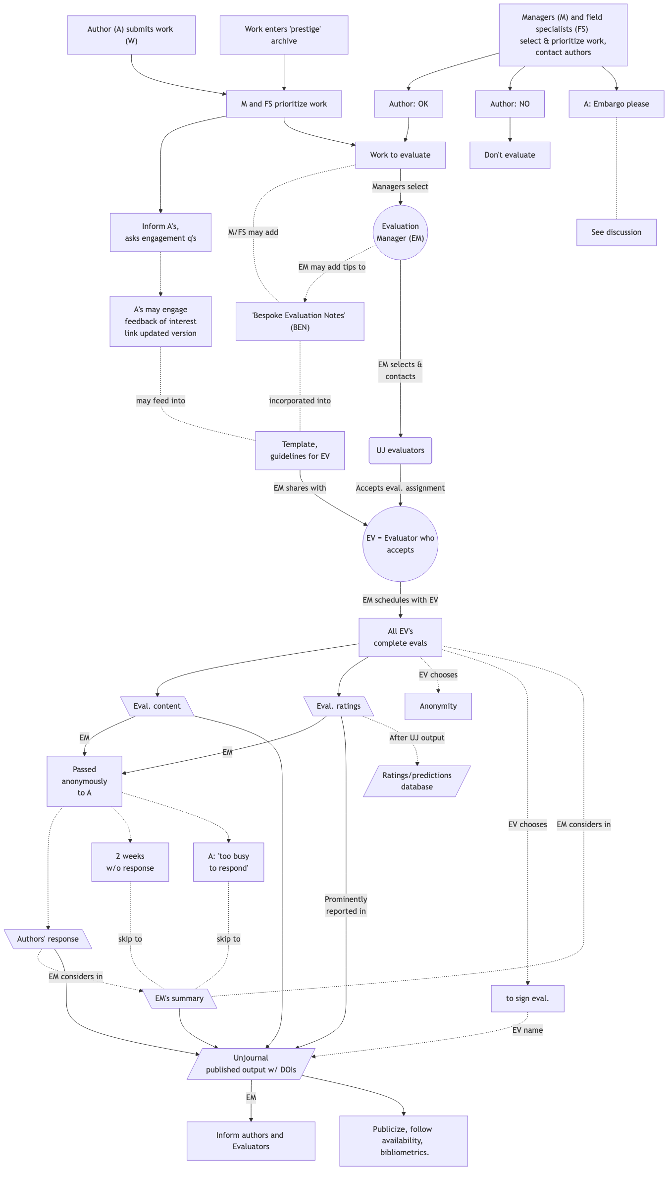
Evaluation Workflow (Detailed)

The complete evaluation workflow showing all steps, decision points, and information flows between authors, managers, and evaluators.

graph TD S["Author submits work"] --> MP[Managers prioritize work] NBER["Work enters 'prestige' archive"] --> MP MP --> WE[Work to evaluate] WE ..- |May add| BEN["'Bespoke Evaluation Notes'"] MS["Managers select & contact authors"] --> AP[Author: OK] AP --> WE MS --> AN[Author: NO] --> DE[Don't evaluate] WE -->|Managers select| EM(("Evaluation Manager")) EM .-> |May add tips| BEN EM -->|Selects & contacts| UJEV(UJ evaluators) UJEV --> |Accepts| EA((Evaluator)) BEN ..-|Incorporated| UJT[Template & guidelines] EA --> |Scheduled| EVC[Evaluators complete evals] EVC --> EC[\Evaluation content\] EVC --> EVR[\Evaluation ratings\] UJT --> |Shared with| EA EC -->|Passed anonymously| EVPA[Shared with Author] EVR --> EVPA EVPA .-> ARE[\Authors' response\] EVC .->|EV chooses|EVA[Anonymity] EVC .->|EV chooses|EVS[Sign evaluation] ARE .->|EM considers| EMS[\EM's summary\] EVC ..- |EM considers| EMS EMS --> UJO[/Published output w/ DOIs/] EC --> UJO ARE --> UJO EVR --> |Reported in| UJO EVS .-> |EV name| UJO UJO --> UJPUB[Publicize & track] style UJO fill:#dcfce7,stroke:#16a34a

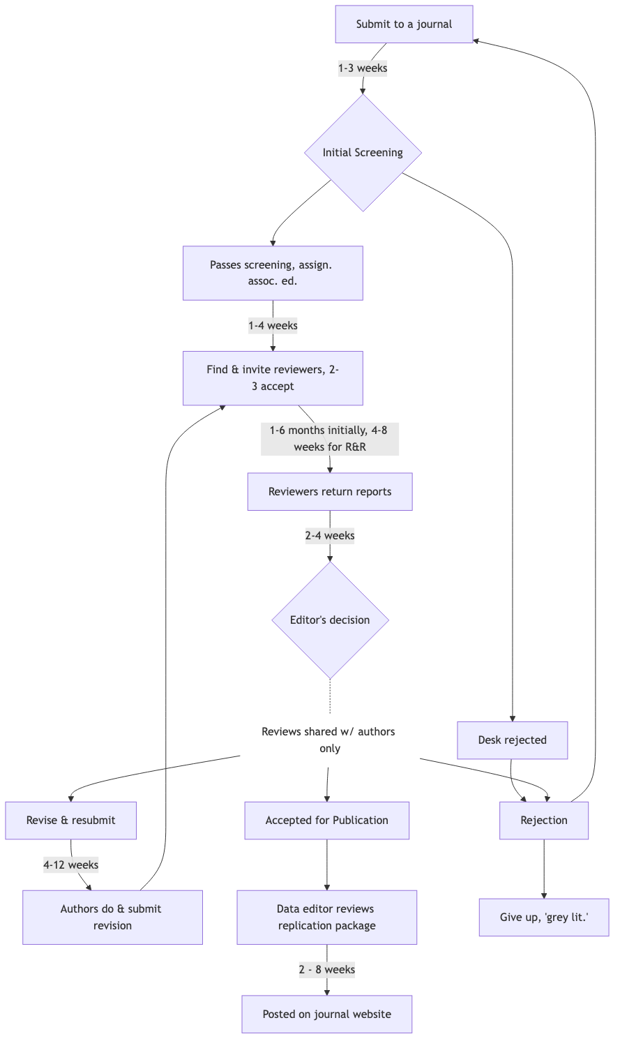
Traditional Journal Process

The traditional economics journal publication process showing typical timelines (24+ months from submission to publication) and the cyclical nature of rejections and resubmissions. This is what The Unjournal aims to improve upon.

graph TD Submit[Submit to journal] --> |1-3 weeks| Screen{Initial Screening} Screen --> Desk[Desk rejected] --> Reject[Rejection] Screen --> Pass[Passes screening] Pass --> |1-4 weeks| FindR[Find reviewers] FindR --> |1-6 months| ReturnR[Reviewers return reports] ReturnR --> |2-4 weeks| EdD{Editor's decision} EdD --> Accepted[Accepted] EdD --> Reject EdD --> RandR[Revise & resubmit] RandR --> |4-12 weeks| AuthorRR[Authors revise] AuthorRR --> FindR Accepted --> Rep[Data editor review] Rep --> |2-8 weeks| Posted[Published] Reject --> Grey[Give up] Reject --> Submit style Reject fill:#fef2f2,stroke:#dc2626 style Posted fill:#dcfce7,stroke:#16a34a style Grey fill:#fef9c3,stroke:#ca8a04

Research Prioritization Framework

How we prioritize research for evaluation based on prestige, global decision-relevance, influence, and methodological quality.

graph TD subgraph Prestigious["Prestigious & Fully-baked Work"] A[Prestigious Work] A -->|Global-Decision Relevant| B[PRIORITIZE] A -->|Not Quite Relevant| C[Consider UJ Priorities] C --> C1[Submitted Work] C --> C2[Transparent Code/Data] C --> C3[Supports Impactful Work] C1 --> D[Potentially Prioritize] C2 --> D C3 --> D end subgraph LessPrestigious["Less Prestigious Work"] E[Less Prestigious Work] E -->|Influential| F[PRIORITIZE] F --> F1[Academic Stream] F --> F2[Policy Stream] E -->|Less Influential but Relevant| G[Consider] G --> G1[Methodological Strength] G --> G2[Clarity and Logic] G1 -->|Strong| H[Potentially Prioritize] G2 -->|Strong| H end style B fill:#dcfce7,stroke:#16a34a style F fill:#dcfce7,stroke:#16a34a style D fill:#fef9c3,stroke:#ca8a04 style H fill:#fef9c3,stroke:#ca8a04